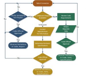
Product approvals in the United States typically are decided by local authorities as no national authority exists. This paper discusses the history of authorizing concrete connections in buildings along various means for approving proprietary and unique connection…
Change Leader Full Interview: Vectorworks CEO Discusses BIM, New Releases
These profiles are based on interviews, and the opinions and statements are those of the subject and are not necessarily shared or endorsed by this publication.…
Future Forward Full Interview: Using Climate Models to Better Engineer Future Pavement Surfaces
This page profiles innovative and impactful applied research in civil and structural engineering to spur continuing thought and dialog to create a better…
Hot-in-Place Asphalt Recycling Yields Benefits for Road Rehabilitation
Rehabilitating asphalt-paved roads has been growing in popularity thanks to the availability of more cost-effective solutions. One industry-leading method is hot-in-place recycling (HIR), an onsite method for deteriorated blacktop pavement rehabilitation.…
Buildings: What Does “Sustainable Buildings” Really Mean?
Building professionals and the general public are talking about how we need “sustainable” and “healthy” buildings, but what does that really mean? And how do we verify that a building is really sustainable and healthy? There are available rating systems,…
Smart Cities: Putting a ‘Smart Communities’ Strategy to Work
The term “smart cities” has been around for a while now. You can’t go to an event or pick up a magazine without some discussion on smart cities, and a lot of organizations have jumped onboard and created “smart” projects and initiatives. But in the…
Infrastructure Outlook: Infrastructure: How Do We Pay for It?
There is widespread consensus that America’s infrastructure needs help. It ranks 11th in the world, and the American Society of Civil Engineers has repeatedly graded it a D+. As noted in the National Association of Manufacturers (NAM) “Building to Win”…
Sponsored Content: You Have A Choice
Sponsored by: In the world of business and economics, a sunk cost is money that’s already spent and cannot be recovered. It’s a concept that’s said to stem from the oil industry, where the decision about whether to abandon an…
Change Leader: Vectorworks CEO Discusses BIM, New Releases
These profiles are based on interviews, and the opinions and statements are those of the subject and are not necessarily shared or endorsed by this publication. Dr. Biplab Sarkar is the CEO of Vectorworks, a Nemetschek company, with 25-plus years of experience…
Future Forward: Using Climate Models to Better Engineer Future Pavement Surfaces
This page profiles innovative and impactful applied research in civil and structural engineering to spur continuing thought and dialog to create a better industry. These profiles are based on interviews, and the opinions and statements are those of the subject…



